央行数字货币发展趋势下我国需着重防范的一系列风险要点
imtoken钱包官网app下载 2025年5月4日 12:18:04 tp官方网站下载 149
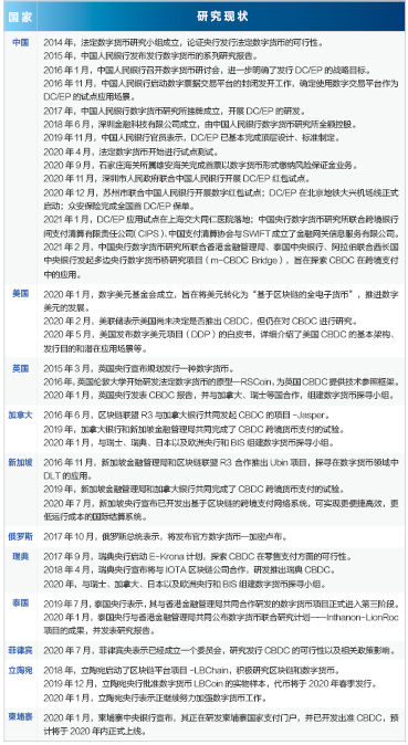
全球CBDC发展态势
近期,全球范围内数字加密货币的迅猛增长促使各国央行纷纷投身于央行数字货币(CBDC)的研究之中。例如,我国正在进行数字人民币的试点项目,瑞典也在加紧推进其电子克朗的研发工作。据数据显示,目前超过80%的央行已投身于这一领域的研究工作,一些国家已经开始构建相关的基础设施,并启动了技术试点项目,CBDC的发展势头十分迅猛。这一现象反映出货币数字化将成为未来的发展趋势。
许多国家热衷于开展CBDC的研究,这主要是因为CBDC不仅能够提升支付的速度,还能够提升本国货币在全球金融体系中的影响力。比如,在处理跨境支付时,CBDC可以大幅降低中间环节的费用和所需时间,加快交易进程,从而使各国在全球贸易中占据更加有利的地位。
CBDC本质与推广风险

CBDC作为一种货币,本质上代表着国家的信誉。然而,在推广过程中,它面临着不少风险,包括技术上的和市场层面的。技术上,可能会遭遇黑客的攻击或是系统出现故障;而在市场方面,它可能会对现有的金融机构造成影响,改变它们的业务运作方式和盈利模式。举例来说,商业银行的存贷款业务可能会因为CBDC的引入而受到挑战。
这些风险可能会引起金融市场的不稳定,进而影响经济的稳定发展。若CBDC的技术系统存在缺陷,可能会让用户的资金遭受损失,并可能引发市场的恐慌情绪,对整个金融体系的安全构成威胁。因此,监管部门必须给予高度重视,并采取切实有效的措施来预防这些风险。
各国研发现状与风险
目前,多数国家的数字货币发行计划还处于研发阶段,并遭遇了各种潜在风险。在市场层面,投资者对这一概念的理解不够深入,这可能导致他们进行投机活动;而在监管层面,相关法律法规尚未健全,这或许会形成监管的空白。以美国为例,如果实施数字美元计划,在银行机构未能全面覆盖的情况下,商业银行在运营过程中可能会面临银行头寸敞口和供应风险的挑战。
由于存在诸多不确定因素,相关各方在表达其关于美元数字化的立场时显得谨慎。此外,在研发阶段,各国在技术水平与监管能力上存在显著差异,这无疑加大了中央银行数字货币(CBDC)国际化和互操作性的难度,从而使得全球CBDC的发展遭遇了不少挑战。
CBDC对现有货币体系的影响
加密资产的去中心化架构可能会降低货币政策的实施效果,进而对金融市场的稳定性造成影响。以比特币为代表的加密货币交易活动,由于不受中央银行的控制,可能会对货币供应量的调控造成干扰。同时,分布式账本技术(DLT)的进步推动了加密资产的发展,也为中央银行发行数字货币(CBDC)提供了新的可能性。CBDC的引入有望对现有货币的流通速度、构成以及政策传导方式产生变革。
在全球金融一体化的趋势下,CBDC对国际货币体系的作用不容忽视。若某个国家的CBDC在跨境支付中得到广泛运用,它或许会动摇美元在当前国际货币体系中的主导地位,进而可能触发国际货币间的竞争格局变动,以及国际货币合作关系的重新调整。
CBDC设计与计息考量
CBDC的设计需依据我国现行的以及即将实行的政策来制定,同时需考虑到货币的需求、交易活动的记录、法律法规、监管措施以及国家的安全。尽管《数字美元白皮书》并未明确指出是否会对数字货币进行计息,但大多数国家在数字货币的初期阶段并未采取计息措施,这是为了防止出现复杂的后果。计息行为会改变货币的成本与收益构成,进而影响金融机构及投资者的决策。
为了提升功能性和拓展使用范围,未来各国将认真思考实施数字货币的计息机制。这种机制能够提升数字货币的吸引力,增强其在金融市场的竞争力,并且有助于更准确地模拟传统货币的价值增长特性,进而有助于经济稳定发展。
防范风险与人民币国际化机遇
需警惕CBDC发行可能带来的风险,对金融系统稳定性造成的影响。监管部门应当完善相关法律法规体系,强化技术层面的安全保障措施,并对市场交易活动进行规范管理。具体来说,应对从事CBDC研发与运营的机构实施严格的准入审查和持续监督。
人民币目前位列全球第五大国际支付货币,而推动第三方支付在国际上的广泛应用,是人民币走向全球化的关键环节。伴随着“一带一路”倡议的深入实施,人民币在国际贸易结算中的比重预计将有所增加。同时,对于数字货币(CBDC)的研究与实际应用,将为人民币的国际化开辟新的路径,进一步增强其在全球范围内的地位和影响力。
请问CBDC的推进可能会对民众的日常生活带来哪些具体变化?欢迎各位在评论区留言交流,同时也请点赞和转发这篇文章。
