兴业证券:计算机预期底已至,云计算再迎政策红利,银行IT板块受数字货币影响
imtoken钱包官网app下载 2025年4月20日 11:16:10 tp官方网站下载 128
比特派钱包2025官网下载:bit114.app,bit115.app,btp1.app,btp2.app,btp3.app,btbtptptpie.tu5223.cn

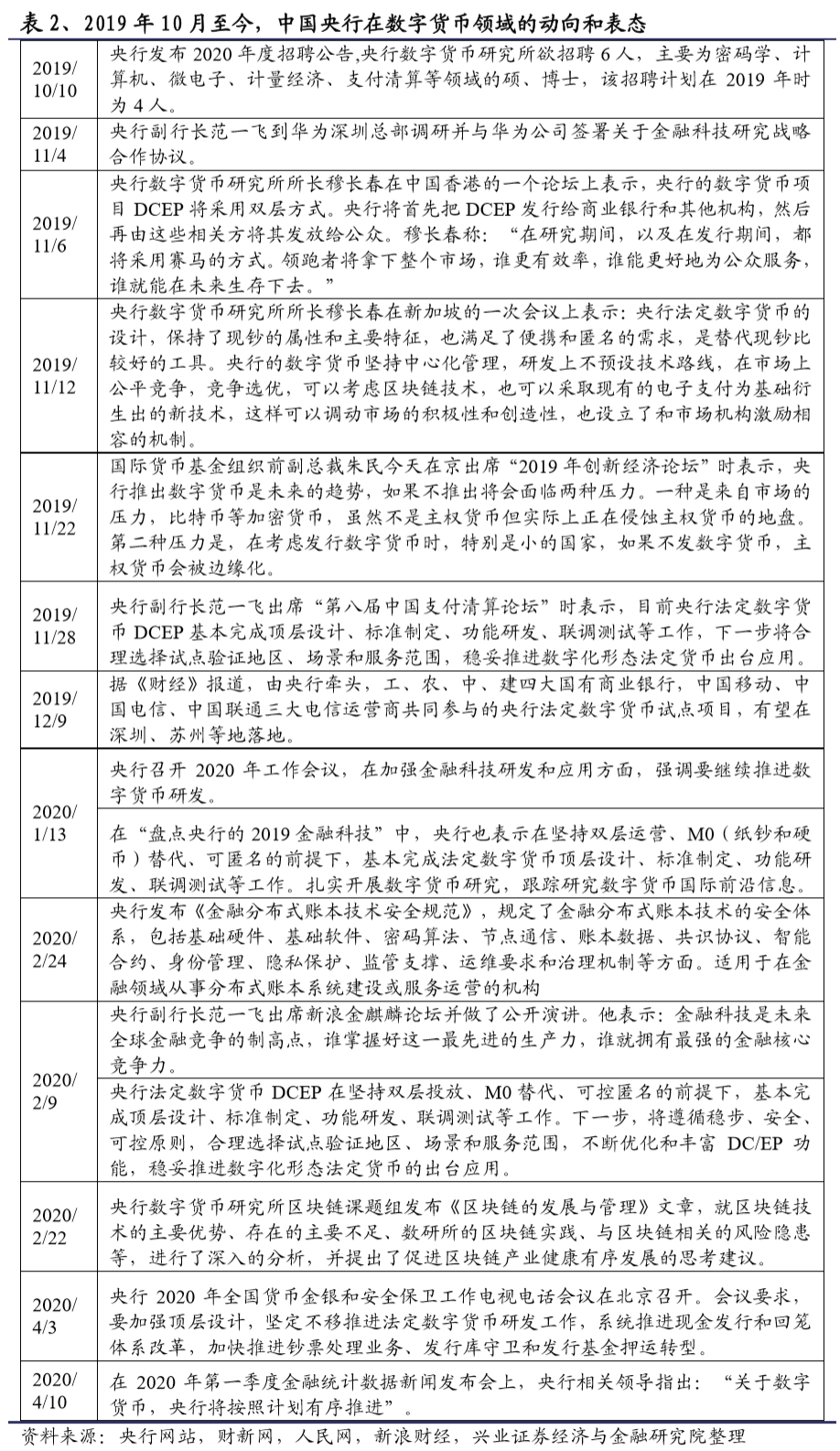
央行重申推进数字货币

2020年4月10日,央行在第一季度金融统计数据发布会上,重申了按计划推进数字货币的决心。这一信息迅速吸引了金融市场的极大关注。数字货币的推广被视为金融科技领域的一大进展,随着我国银行业在金融科技方面的实力不断提升,DCEP的实施条件正逐步完善。
近些年,我国银行业对金融科技给予了高度重视。据不完全统计,2019年,我国五大国有银行以及一些股份制银行在科技方面的投资较2018年有显著提升。这一举措为数字货币的发展打下了坚实的基石。

银行 IT 系统面临升级

现有银行的信息技术系统已无法满足数字货币时代的要求。DCEP的推进步伐正在加快,银行的IT系统亟需进行全面更新。升级后的系统将专注于适配DCEP并围绕数字化交易进行优化。
升级后的系统在数字货币的发行、兑换、结算、记账等环节表现更佳。它不仅能提升交易速度,还能增强数据的安全与精确度。银行信息技术的升级是金融业数字化进程中的关键步骤。

带来新变现模式
DCEP有望给银行IT领域开辟新的盈利途径。这些领域的领军企业,在保持传统业务的同时,不断寻求商业模式的革新。例如,它们开始尝试平台化运营,依据交易量来分摊费用,并按季度进行收入核算和提留。

数字货币投入使用后,其发行和兑换等环节为新型模式带来了更宽广的应用空间。这一变化不仅让银行和IT企业拥有了更多盈利途径 https://www.jxez.org.cn,也提高了相关板块的整体价值,对整个行业的发展起到了积极的推动作用。
受益维度之主导银行关联
DCEP采用双层架构,央行及工农中建等主要银行在决策中占据重要地位。这些银行关联的企业将率先获得利益。

这些企业通过与主要银行的紧密合作,能够预先掌握数字货币的需求和技术规范,因此能在系统更新、软件研发等领域抢占先机。这使得它们能够加速相关业务的实施,增强在市场中的竞争力。
受益维度之区块链技术
央行发行的数字货币与区块链技术密切相关。那些在区块链领域占据有利位置的企业,有望在DCEP推广过程中获得先机,享受优先利益。

区块链技术特性确保了数字货币交易和数据存储的安全性。具备这一技术优势的企业,在数字货币系统的构建中更具竞争力,能研发出更贴合需求的方案,从而在市场上占据更大的份额。

受益维度之业务相关性
DCEP的实施包括发行、兑换、结算和记账等多个步骤。那些业务与这些步骤紧密相连的企业将率先获得利益。
那些专注于支付结算系统研发和金融数据管理的公司,凭借其业务特长,能迅速为银行提供适合数字货币的应对策略。这样,它们就能在激烈的市场竞争中崭露头角,推动自身业务的发展。
阅读完这篇文字后,你觉得在银行信息技术领域,哪类企业未来成长空间最为广阔?欢迎发表你的看法,同时记得点赞并转发这篇文章。
比特派钱包2025官网下载:bit114.app,bit115.app,btp1.app,btp2.app,btp3.app,btbtptptpie.tu5223.cn,tokenim.app,bitp2.app